Jump to navigation
葳格高級中學
葳格國際.國際葳格。培養具國際移動力的世界公民。 WAGOR TODAY THE WORLD TOMORROW PUTTING YOU ON THE PATH TO GLOBAL CITIZENSHIP
您在這裡
首頁
›
行政單位
›
總務處
›
公佈欄
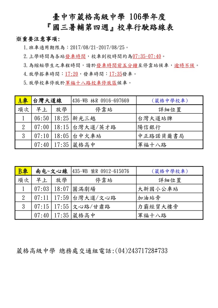
<國三暑輔第四週>校車行駛路線&放學校車停放位置圖
106學年度 國三暑輔第四週 校車行駛路線表
班車適用期限:106.08.21~106.08.25
新生專區
招生
國小部
國中部
高中職
最新消息
行事曆
公佈欄
榮譽榜
葳格新聞
葳格人年刊
活動剪影
校園影相館
近期活動
關於
創辦人
願景
校史
校徽
校訓
校歌
大事記
校園環境
地理位置
校內分機
常見問題集
升學金榜
行政
校長室
教務處
學務處
總務處
外語部
輔導處
家服處
教官室
人事室
會計室
圖書館
研發處
性平會
國中家長會
高中家長會
防疫專區
iWagor
新課綱
分眾導覽
新生
學生
家長
教職員
社群
校區捷徑
高中
國中
小學
西屯
國際
忠明
賴厝
惠文
主選單
新生專區
招生
國小部
國中部
高中職
最新消息
行事曆
公佈欄
榮譽榜
葳格新聞
葳格人年刊
活動剪影
校園影相館
近期活動
關於
創辦人
願景
校史
校徽
校訓
校歌
大事記
校園環境
地理位置
校內分機
常見問題集
升學金榜
行政
校長室
教務處
學務處
總務處
外語部
輔導處
家服處
教官室
人事室
會計室
圖書館
研發處
性平會
國中家長會
高中家長會
防疫專區
iWagor
新課綱
User menu
管理登入
高中服務
粉絲專頁
影音頻道
校長信箱
團膳專區
葳格國際學校 | 北屯校區 © 2012-2026
校址:
406 臺中市北屯區軍福十八路328號 [
地圖
]
電話:
(04)2437-1728
西屯校區
臺中市西屯區長安路一段35號
(04)2316-4790
國際校區
臺中市西屯區美滿街65號
(04)2316-4790
忠明校區
臺中市北區忠明路496號
(04)2203-6886
賴厝校區
臺中市北區東漢街1號
(04)2230-3588
惠文校區
臺中市南屯區大墩七街437號
(04)2203-6886#127