一、FLPT與FLPT-Basic皆採網路報名,測驗資訊如下:
(一)外語能力測驗(FLPT):
1、測驗日期:5月10日(週日)
2、報名期間:2月23日~3月24日
3、測驗地點:臺北、臺中、臺南
4、測驗語言與項目:英、日、法、德、西班牙語|筆試(聽讀)、口說、英語寫作,可依需求單獨或合併選配報考項目
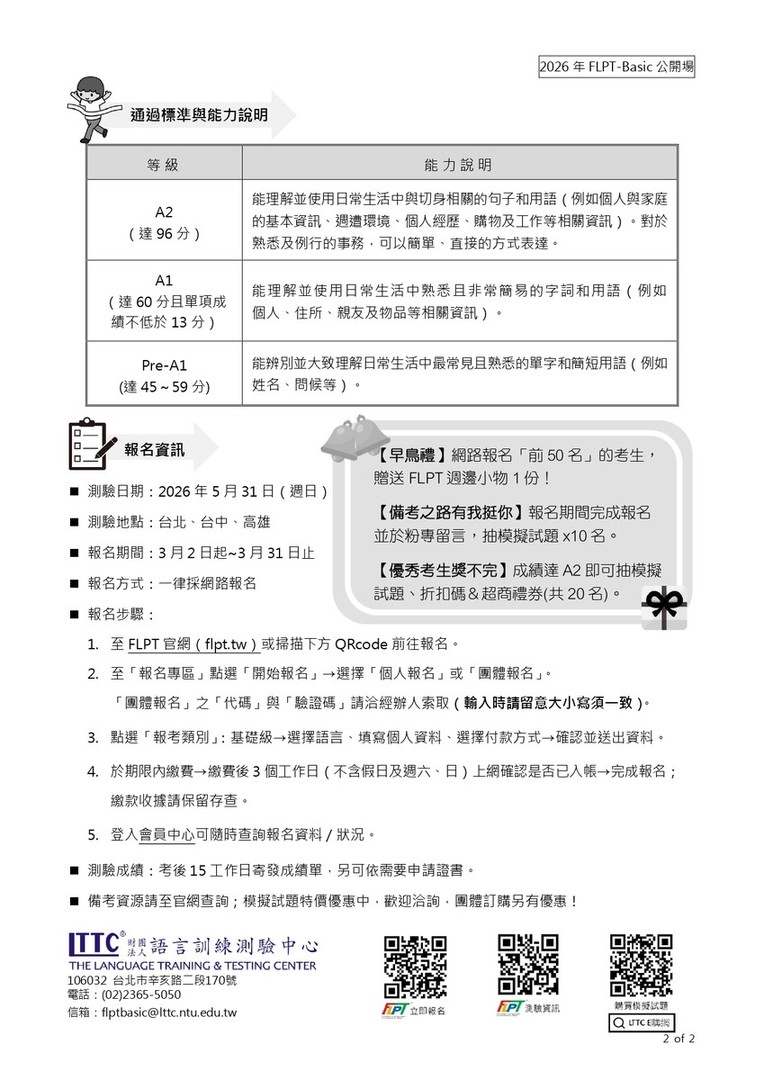
(二)外語能力測驗-歐日語基礎級(FLPT-Basic):
1、測驗日期:5月31日(週日)
2、報名期間:3月2日~3月31日
3、測驗地點:臺北、臺中、高雄
4、測驗語言與項目:日、法、德、西班牙語|筆試(聽讀)
5、報名網站:https://www.flpt.
- 詳情請參閱下圖。




